
第一章 总则
第一条 为了保证学校招生工作的顺利进行,规范招生行为,维护考生合法权益,根据《教育部关于做好2026年普通高校招生工作的通知》(教学〔2026〕1号)及《云南省教育厅关于做好2026年中职职教高考考试招生工作的通知》的相关规定,结合学校实际情况,特制定2026年职教高考招生章程。
第二条 学校招生工作遵循“公平、公正、公开及择优”的录取原则,选拔优秀人才。
第二章 学校概况
第三条 学校名称:云南工程职业学院。
第四条 学校志愿填报代码:5349。
第五条 学校办学地址:云南省昆明市安宁职教园区麒麟路15号。
第六条 学校办学类型及层次:云南省人民政府批准、教育部备案,具有独立颁发国家承认学历文凭资格的全日制普通民办高等院校,办学层次:高职(专科)。
第七条 学校主管部门:云南省教育厅。
第八条 毕业条件:学生入校后学习期满,完成教学计划规定的理论和实践教学环节,符合毕业条件者,颁发全日制普通高等学校大学专科毕业证书,国家承认学历,享受国家普通高校毕业生待遇,证书学校名称为云南工程职业学院。
第三章 组织机构及职责
第九条 云南工程职业学院招生录取工作委员会,是学校招生方针政策制定、议事、监督及咨询机构。负责统筹和协调全校招生工作,对招生录取工作全过程进行指导,协调解决在招生过程中出现的困难,对招生录取工作中出现的违反工作纪律的行为进行监督处理。
第十条 云南工程职业学院招生工作领导小组是云南工程职业学院组织和实施招生工作的决策及执行机构,具体人员由招生录取工作委员会确定,在招生录取工作委员会的领导下,具体负责学校招生日常工作。
第四章 职教高考招生报名条件及评价方式
第十一条 符合云南省普通高考报名条件的中等职业学校(含技工院校)毕业生和社会同等学力人员均可报考职教高考。采用“文化素质+职业技能”考试评价方式开展职教高考。
第五章 招生专业、学费及计划数
第十二条 云南工程职业学院2026年参加职教高考招生专业17个,分专业学费及招生计划数以云南省教育厅公布的信息为准。

第六章 体检
第十三条 报名参加职教高考的所有考生须参加由州、市、县、区招生考试机构组织的身体健康状况检查,考生如因身体等特殊原因,无法参加特定项目检查时,须出具体检医院相应材料。未按时参加体检的考生,学校可不予录取。
第七章 录取规则
第十四条 采用平行志愿投档录取模式。招生院校按照分数优先、遵循志愿的原则,参考学生综合素质评价择优录取。
第八章 学制及毕业证书
第十五条 学制:三年。学生在校期间完成教学计划规定的理论和实践教学环节,符合毕业条件者,颁发全日制普通高等学校大学专科毕业证书。
第九章 学生奖助政策
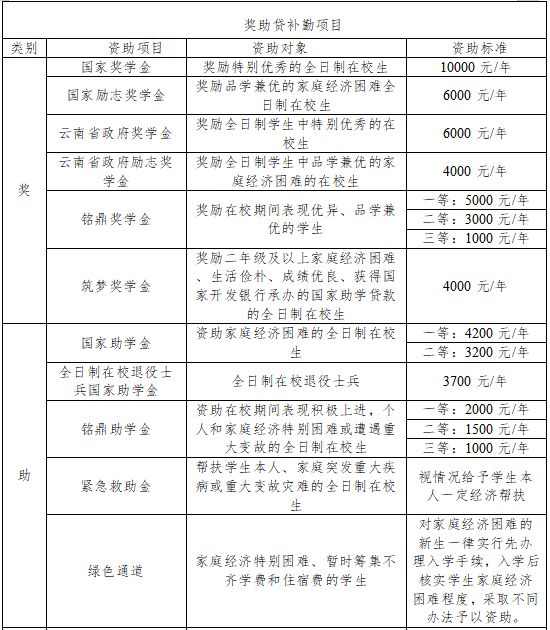
第十六条 学校高度重视经济困难学生的资助工作。为鼓励和鞭策学生向就业竞争力强,综合素质高及专业能力强的方向进一步发展,让特殊困难学生获得帮助从而走出逆境、安心学习,懂得感恩,回报社会,除国家划拨的专项资助资金外,学校每年还设立了“铭鼎奖学金、助学金、紧急救助金”,在校期间符合条件的学生都可以申请,形成了以奖、助、贷、补、勤为一体的学生奖助体系。


第十章 新生注册和复查
第十七条 学校录取的新生,须在规定时间内到校办理注册报到。逾期未注册报到者,取消入学资格。新生入学三个月内,学校将对学生进行入学资格审查。对在报名、考试、入学过程中有弄虚作假或其他违规违纪行为者,将按规定取消入学资格。
第十一章 升学途径
第十八条 应届毕业生可参加云南省招生考试院组织的普通专升本考试,考试成绩达到本科学校招生录取分数线,经云南省招生考试院投档录取,可升入云南省内有普通专升本招生计划的本科学校就读,经过两年的本科学习,成绩合格者可获得本科学校颁发的全日制本科毕业证书,符合学位授予条件者授予学士学位证书。
第二章 招生咨询方式及监督举报电话
第十九条 招生咨询方式:
电话:0871-68870811、68870812
传真:0871-68870813
学校网址:www.ynenc.cn
通信地址:云南省昆明市安宁职教园区麒麟路15号
第二十条 云南工程职业学院招生录取工作全过程接受教育主管部门、考生、家长以及社会各界的监督,监督举报电话:0871-68870924。
第十三章 附则
第二十一条 本章程适用于云南工程职业学院2026年职教高考招生工作,自公布之日起施行。
第二十二条 本章程若与国家法律和上级的政策、规定不一致的,以国家法律和上级的政策、规定为准。本章程由云南工程职业学院招生办公室负责解释。